The myLogic Project
myLogic
The myLogicProject
Introduction
Components
Modules
Combinational modules
Sequential modules
Memory modules
Base modules
Kits
myLogic BASIC kit
myLogic BASIC Full kit
Prototypes
XOR Gate
XOR Gate using NANDs
SR Latch using NORs
SR Latch using NANDs
Full Adder (XOR)
D-Type Latch (NOR)
D-Type Latch (NAND)
Positive Edge Detector
About
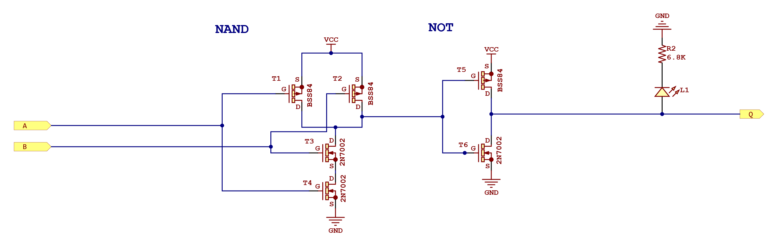
myLogic: AND gate
An AND gate built with 6 CMOS transistors
AND gate module
AND gate schematic