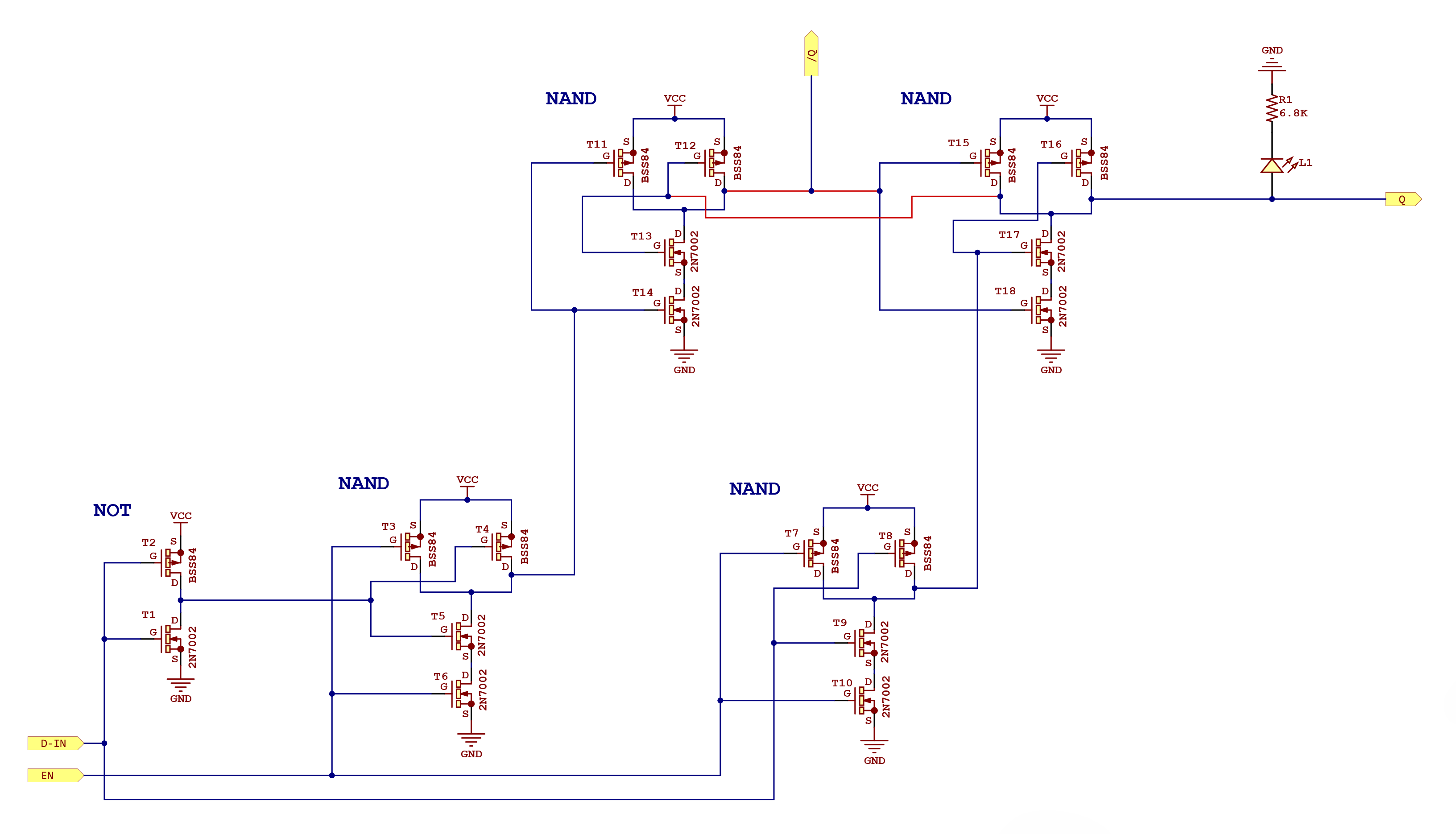
myLogic: D-Type Flip-Flop

A D-Type Flip Flop built with 18 CMOS transistors

The content is under development, the final version will be as soon as possible.

D-Type FF module
D-Type FF module
D-Type FF module schematic
D-Type FF module schematic