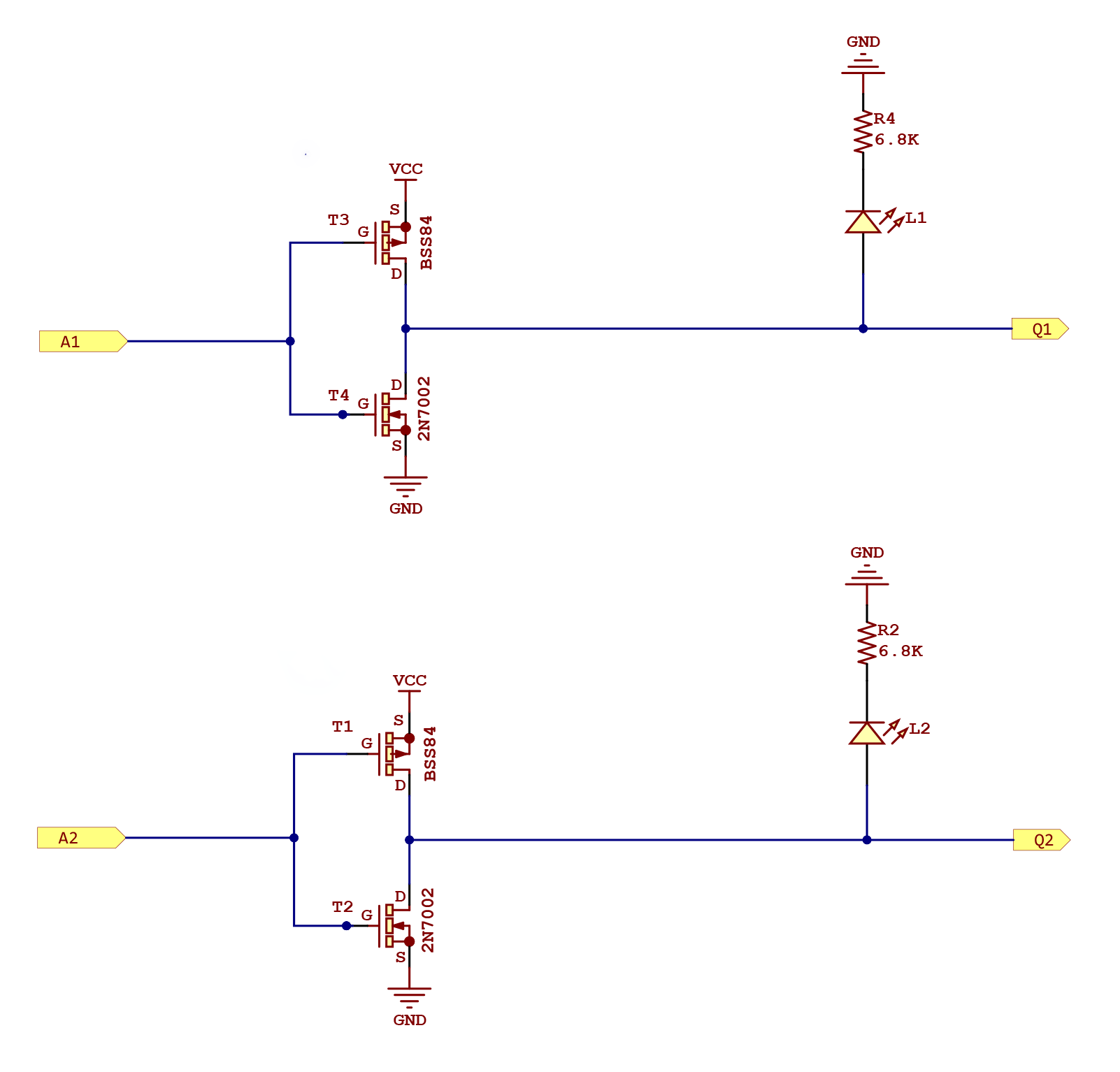
myLogic: Dual NOT gate

A Dual NOT gate built with 4 CMOS transistors

The content is under development, the final version will be as soon as possible.

Dual NOT gate module
Dual NOT gate module
Dual NOT gate schematic
Dual NOT gate schematic