The content is under development, the final version will be as soon as possible.
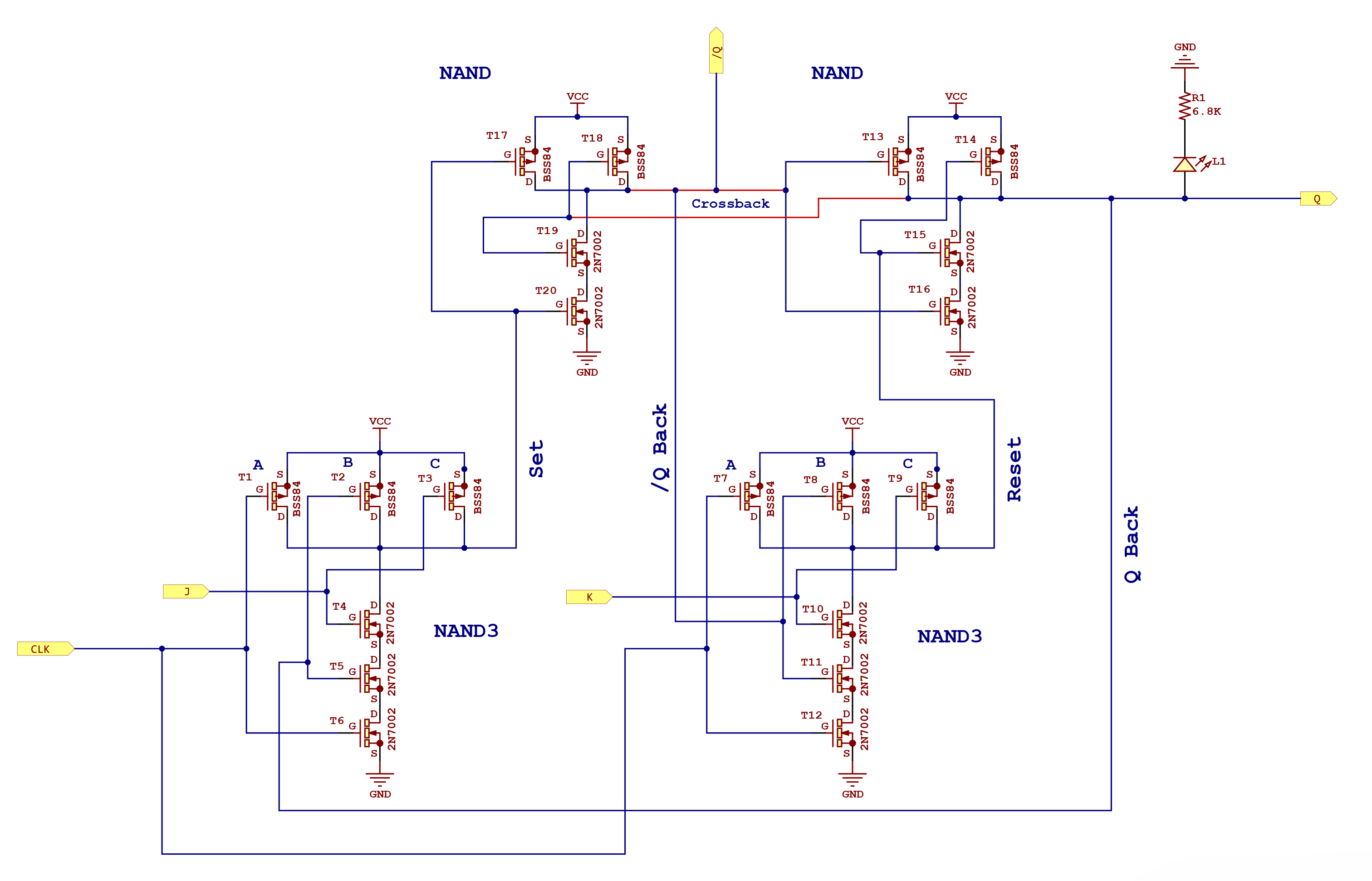
This is a JK flip flop module with TOOGLE support.
A JK Flip Flop with TOOGLE support built with 20 CMOS transistors
The content is under development, the final version will be as soon as possible.
This is a JK flip flop module with TOOGLE support.