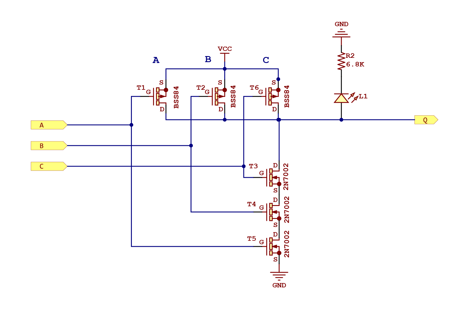
myLogic: NAND3 gate

3 inputs NAND gate built with 6 CMOS transistors

The content is under development, the final version will be as soon as possible.

NAND3 gate module
NAND3 gate module
NAND3 gate schematic
NAND3 gate schematic