myLogic: NOR gate

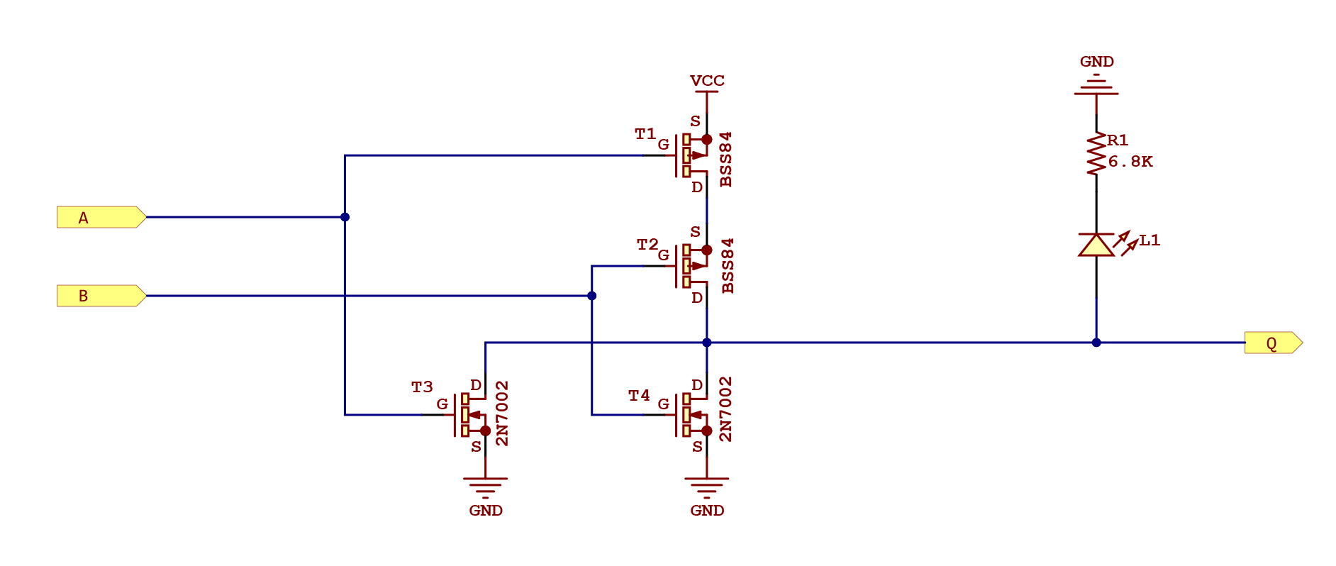
A NOR gate built with 4 CMOS transistors

The content is under development, the final version will be as soon as possible.

NOR gate module
NOR gate module
NOR gate schematic
NOR gate schematic