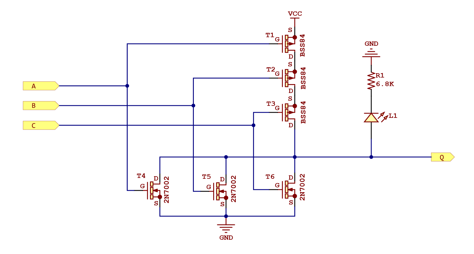
myLogic: NOR3 gate

3 inputs NOR gate built with 6 CMOS transistors

The content is under development, the final version will be as soon as possible.

NOR3 gate module
NOR3 gate module
NOR3 gate schematic
NOR3 gate schematic