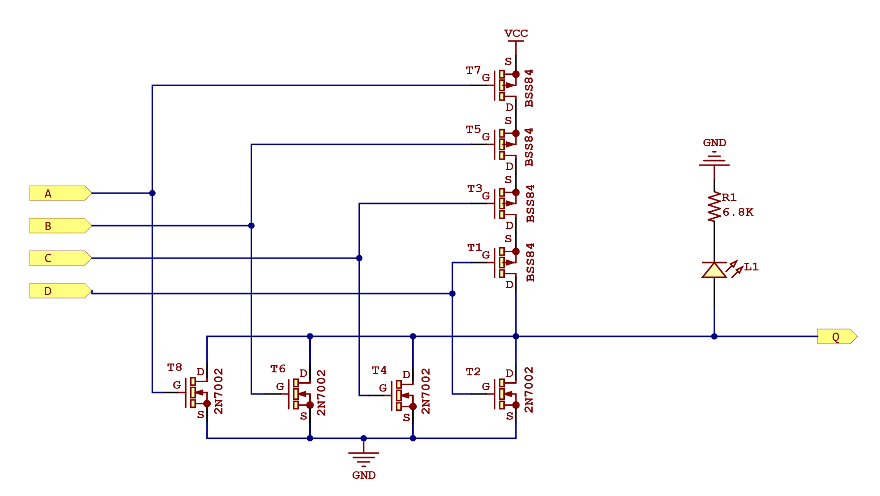
myLogic: NOR4 gate

4 inputs NOR gate built with 8 CMOS transistors

The content is under development, the final version will be as soon as possible.

NOR4 gate module
NOR4 gate module
NOR4 gate schematic
NOR4 gate schematic