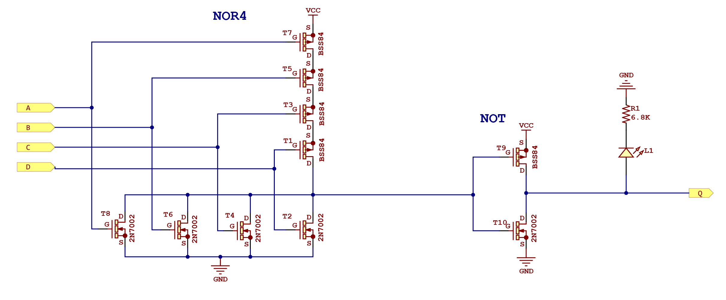
myLogic: OR4 gate

4 inputs OR gate built with 10 CMOS transistors

The content is under development, the final version will be as soon as possible.

OR4 gate module
OR4 gate module
OR4 gate schematic
OR4 gate schematic