myLogic: SR Latch (NAND gates)

A SR Latch based on NAND gates built with 8 CMOS transistors

The content is under development, the final version will be as soon as possible.

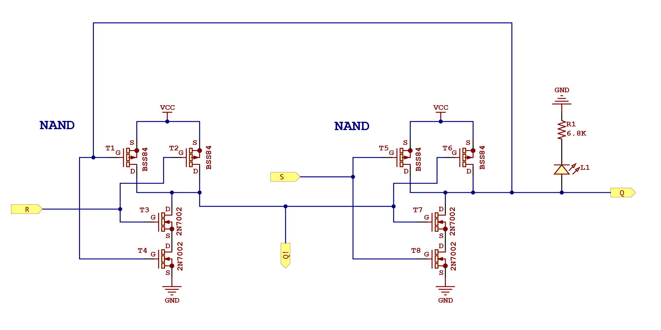
This is a SR Latch module based on NAND gates, with this kind of logic gates inputs S and R are active LOW. Therefore the default states of the inputs should be HIGH, pulled up by a 4.7K - 10K resistor.

SR Latch module
SR Latch module
SR Latch module schematic
SR Latch module schematic