myLogic: SR Latch (NOR gates)

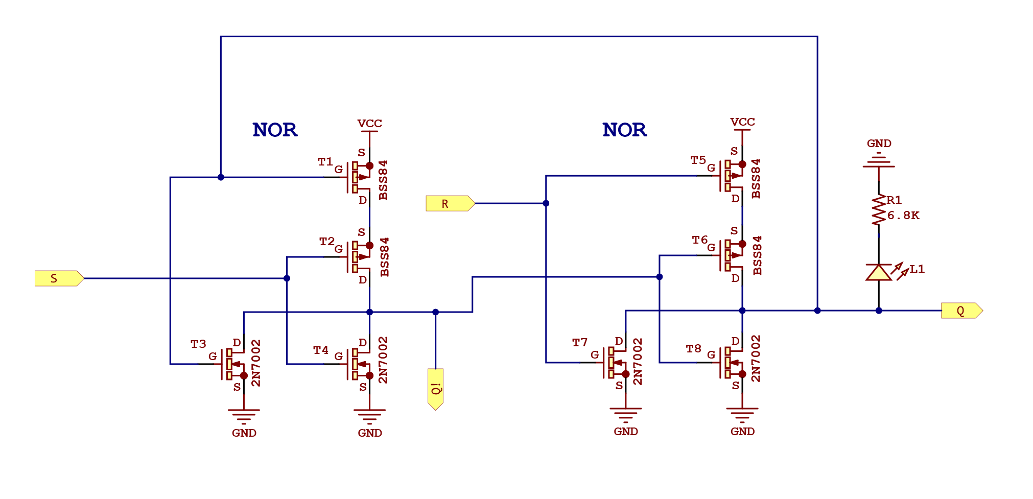
A SR Latch based on NOR gates built with 8 CMOS transistors

The content is under development, the final version will be as soon as possible.


SR Latch module
SR Latch module
SR Latch module schematic
SR Latch module schematic