myLogic: SR Latch SYNC

A synchronous SR Latch built with 16 CMOS transistors

The content is under development, the final version will be as soon as possible.

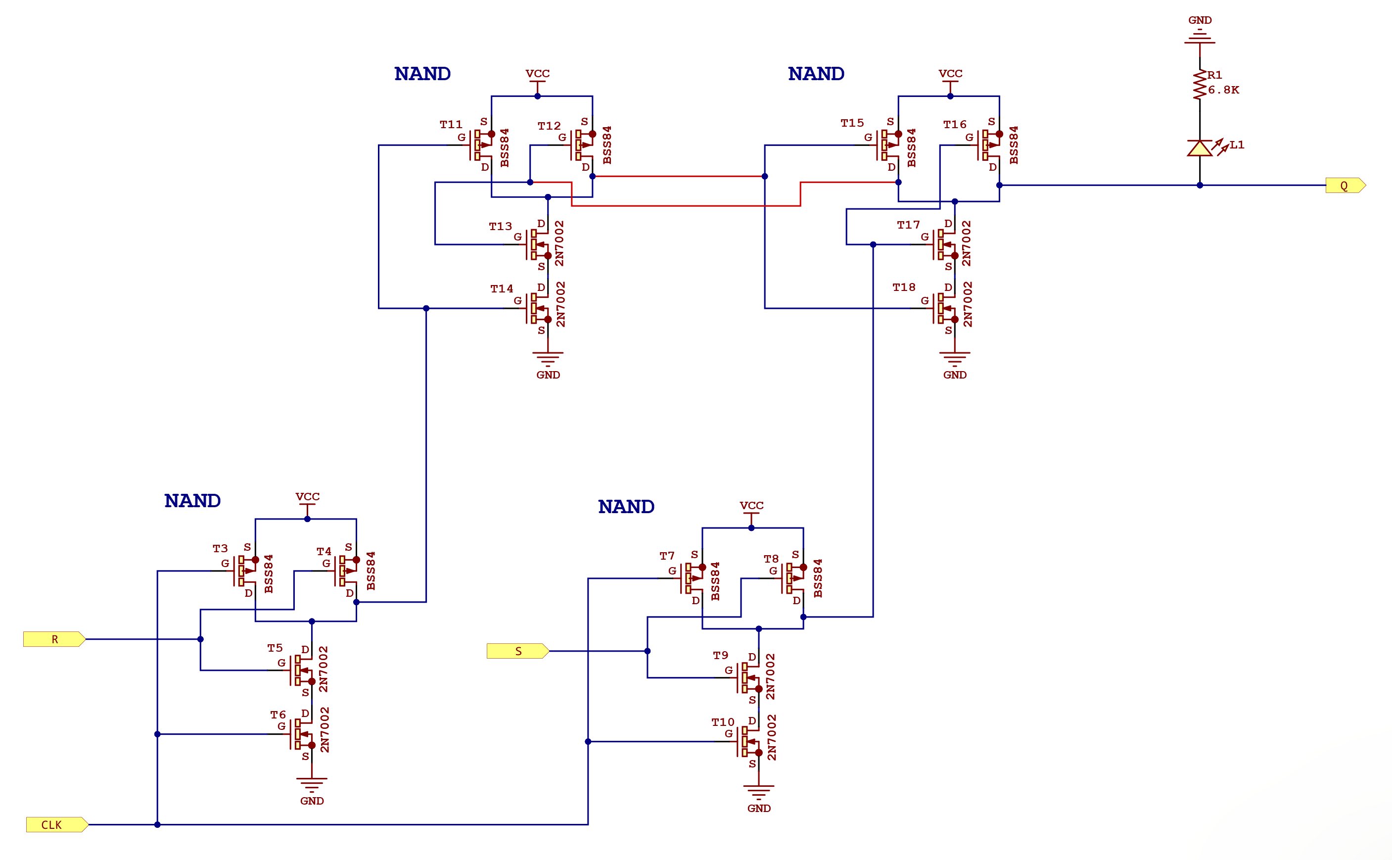
This is a synchronous SR latch based on NAND gates.


SR Latch SYNC module
SR Latch SYNC module
SR Latch SYNC  module schematic
SR Latch SYNC module schematic