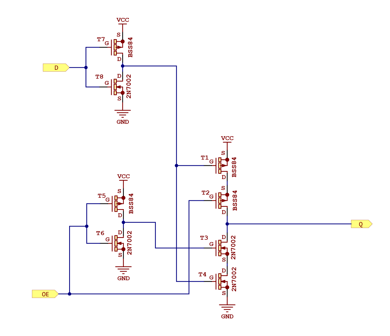
myLogic: TRISTATE Buffer gate

A Tristate buffer gate built with 8 CMOS transistors

The content is under development, the final version will be as soon as possible.


TRISTATE Buffer gate module
TRISTATE Buffer gate module
TRISTATE Buffer gate schematic
TRISTATE Buffer gate schematic