myLogic: TRISTATE Inverter gate

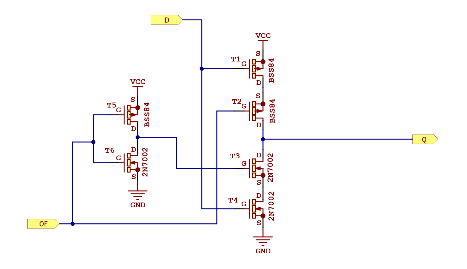
A Tristate inverter gate built with 6 CMOS transistors

The content is under development, the final version will be as soon as possible.


TRISTATE Inverter gate module
TRISTATE Inverter gate module
TRISTATE Inverter gate schematic
TRISTATE Inverter gate schematic